愛媛県大洲市立大洲東中学校ー学校公式サイトー
    • ホーム
    • 東中日記
    • R4東中日記
    • R3東中日記
    • R2東中日記
    • R1東中日記
    • 学校紹介
    • 教育計画
    • 沿革
    • 校訓・教育目標
    • 校歌
    • グランドデザイン
    • いじめ防止基本方針
    • 地震発生時生徒引き渡しの流れ
    • 生徒会紹介
    • PTA活動紹介
    • PTA広報「はぐくみ」
    • 東中だより
    • 年間行事予定
    • 月行事予定
    • 生徒規則
    • 生徒指導通信
    • 部活動方針
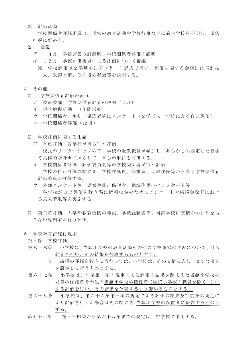
    • 学校評価
    • 学校評価の取組
    • 学校評価の結果
    • 警報発令時の対応
    • 近隣の学校のHP

    メニュー

    • ホーム
    • 学校紹介
    • 学校評価
      学校評価
      学校評価の取組 学校評価の結果
    • 警報発令時の対応
    • 近隣の学校のHP

    学校関係者評価を導入した学校評価の実施について.pdf
    学校関係者評価を導入した学校評価の実施について.pdfの1ページ目のサムネイル 学校関係者評価を導入した学校評価の実施について.pdfの2ページ目のサムネイル